REST API
You can find our REST API documentation here:
A Swagger UI is also available:
The API exposes endpoints under both:/customer/... and User /user/.... Use the customer endpoints for administrative actions and the user endpoints for operations initiated by end users.
Some APIs do not have the same structure and not appear in the REST API documentations mentioned above.
Generate an API token
The API token is a cryptic string, in this case generated by TrustBuilder, for a specific customer. Bearer authentication uses tokens to identify and authenticate the user making the API call. This method grant access to the bearer of this token. The client must send this token in the Authorization header when sending a request to the TrustBuilder MFA REST API endpoints.
You can generate tokens for our REST API. These API tokens have a standard duration of 13 months.
To generate a TrustBuilder MFA API token, you have to use the Administration Console V2.
Please, refer to the admin console V2 documentation to get more information.
To generate new API token from the admin console V2:
Go to the “API token” tab
Click on “Add API token”
Indicate:
your PIN code
the expire date (or check the “Never expires”)
a description

Click on Generate.
Click on OK to validate the API Token generation.

Your API Token has successfully been generated. Click on Edit to see it and copy it.
To use the API Token in API calls, add the API token in the header of the REST API call .
Test TrustBuilder MFA REST API
You can try our REST API using Swagger: https://kiwi.myinwebo.com/auth/apidocs/public/ui/index.html
In the Swagger catalog, when testing the API, please indicate a correct bearer token preceded by Bearer in the Authorization field.

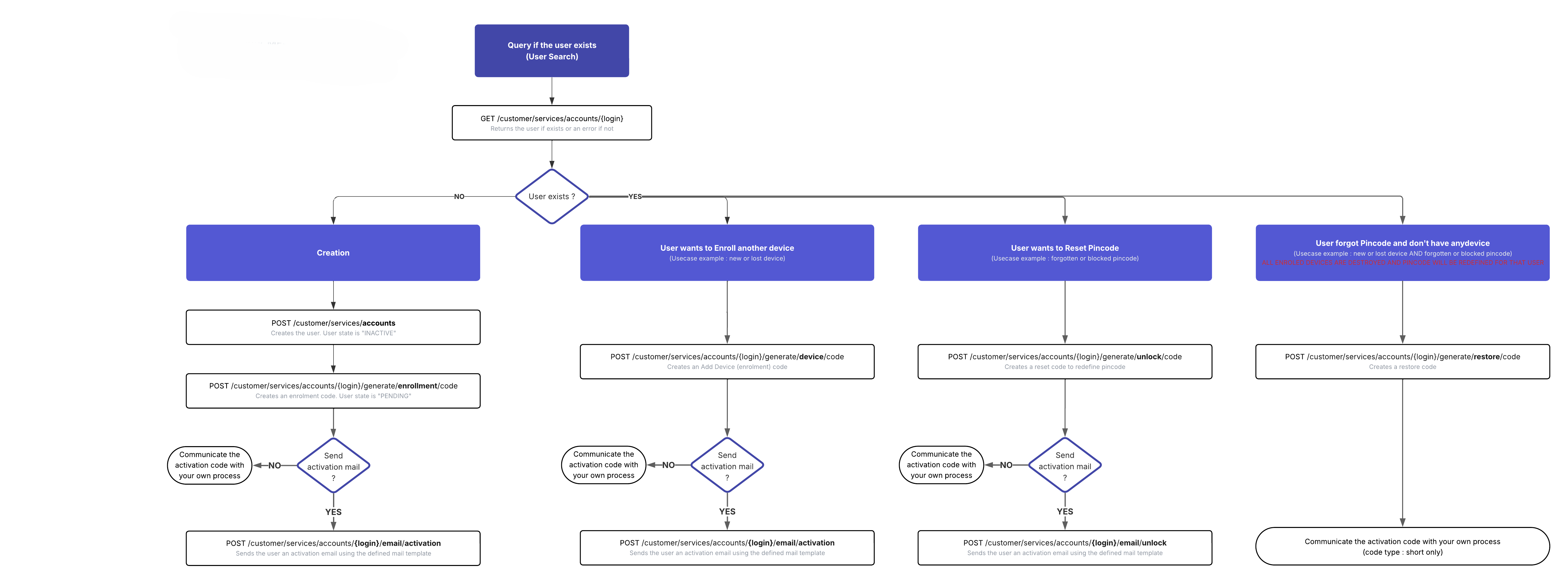
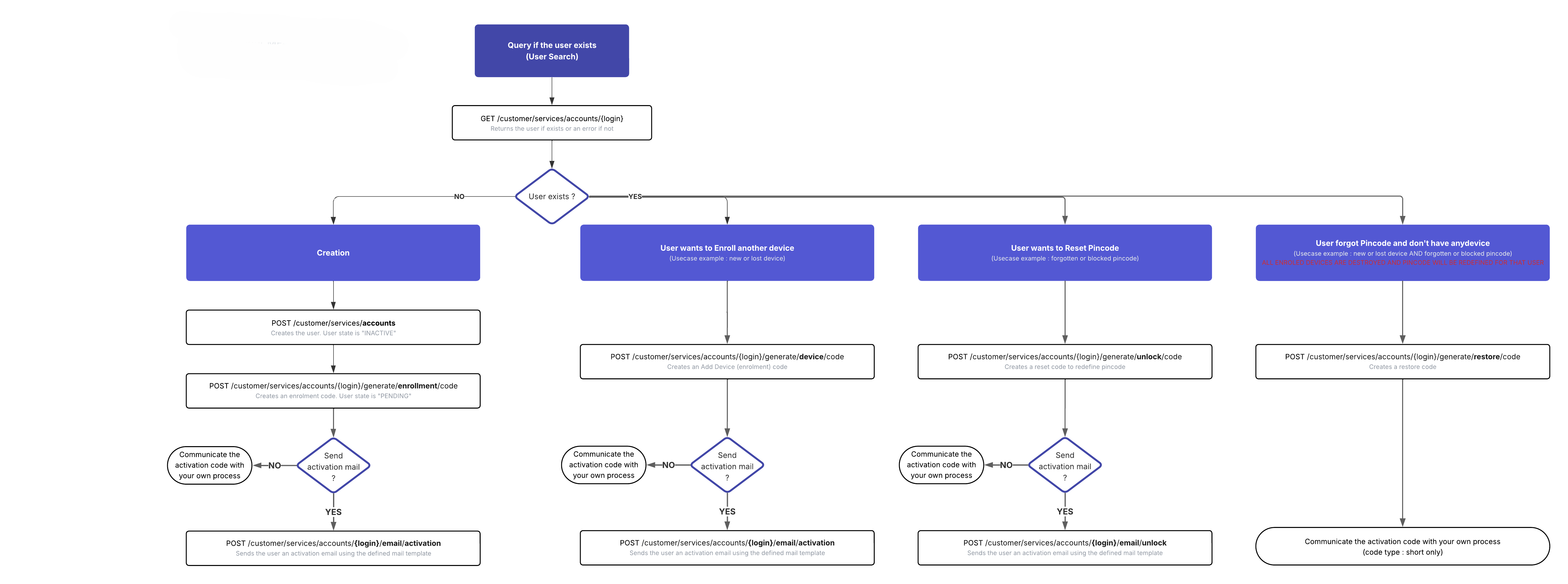
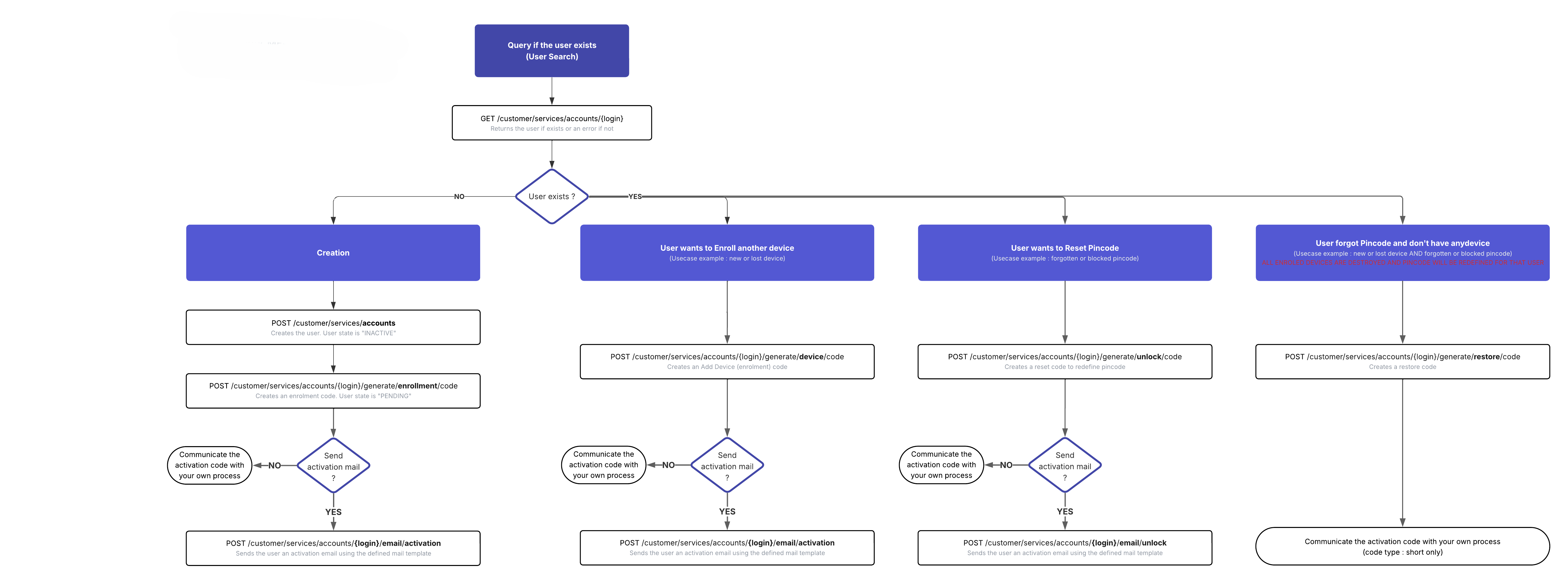
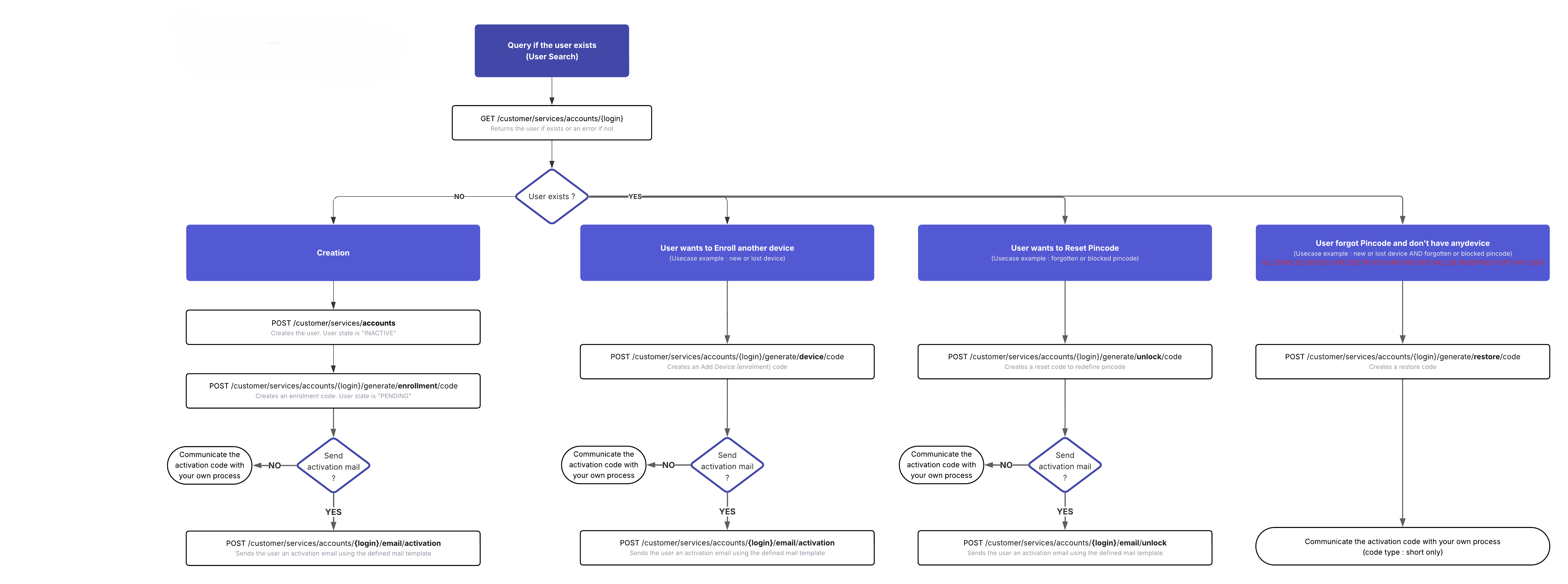
Common Use Cases
This diagram illustrates the most common scenarios when interacting with user accounts:
.png?inst-v=e3e97c5c-3733-4ac6-b522-e73a37678997)
Code Types
When generating codes (enrollment, unlock, restore, etc.), different code types may apply depending on the use case. For details, see Codes and Links.